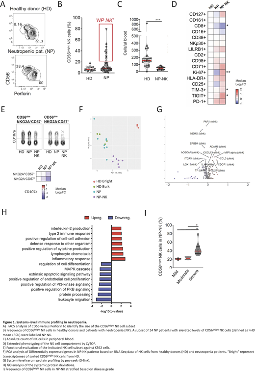
Neutrophils are innate cells that have been suggested to play a critical role in terminal differentiation of NK cells. Whether this is a direct effect or a consequence of global immune changes with effects on NK cell homeostasis remains unknown. Here, we used high-resolution flow and mass cytometry to examine NK cell repertoires in 64 neutropenic patients and 27 healthy age- and gender-matched controls. A subgroup of neutropenic patients had lower frequencies and absolute numbers of NK cells, yet increased frequencies of CD56bright among NK cells (Figure 1A-C). Moreover, their CD56dim compartment was characterized by a block in differentiation, with a relative lack of NKG2A-CD57+KIR+ NK cells. In line with the differentiation arrest, no expansion of adaptive NK cells could be detected in CMV-seropositive patients from this subgroup. Furthermore, CD56dim NK cells showed increased frequencies of Ki-67+, Tim-3+ and TIGIT+ cells suggestive of activation and exhaustion (Figure 1D). The systemic imprint in the NK cell repertoire was associated with a blunted tumor target cell response with inefficient killing and a lower proportion of degranulating CD56dim cells (Figure 1E). RNA sequencing of the NK cell compartment further revealed that the differentiation arrest was linked to increased expression of transcription factors and genes involved in proliferation and cytokine signaling (Figure 1F). Serum protein profiling of 264 proteins showed upregulation of pathways related to apoptosis and cell turnover, as well as immune regulation and inflammation including higher levels of IL-10, IL-18 and IL-27 in these patients (Figure 1G-H). Notably, the majority of patients with perturbed NK cell compartment exhibited high-grade neutropenia, overall suggesting that the profoundly altered NK cell homeostasis was tightly connected to the severity of their underlying etiology (Figure 1I).
Meinke:XNK Therapeutics AB: Consultancy. Palmblad:Roche Sweden Inc: Speakers Bureau; Chieti Canada Inc: Consultancy, Membership on an entity's Board of Directors or advisory committees. Malmberg:Vycellix: Membership on an entity's Board of Directors or advisory committees; Fate Therapeutics: Consultancy, Patents & Royalties.
Author notes
Asterisk with author names denotes non-ASH members.
